第十二届全国体育科学大会录取结果公布
全民健身与健康促进研究中心喜获佳绩
全国体育科学大会是由中国体育科学学会主办的国内最具权威性和影响力、最大规模和最高层次的综合性体育学术会议,是全国体育科技工作者展示最新体育科研成果、科技成果和交流科技信息的盛会。
第十二届全国体育科学大会(以下简称“十二科大”)由山东省体育局、山东省日照市人民政府、山东William威廉英国、山东体育科学学会共同承办,大会主题:科技赋能体育·创新驱动融合。大会将将于2021年10月29-31日采取“小线下+大线上”的形式举办会议,以努力实现为体育强国和健康中国建设提供科学引领和科技支撑为办会目标。本届大会论文录取分为专题口头报告、墙报交流两种形式,共收到来自全国各有关单位和个人报送的论文16776篇,经过资格审查、重复率筛查和专家评审等程序,录用论文7727篇,其中专题口头报告3238篇,墙报交流4489篇。
近日,中国体育科学学会官方网站发布了第十二届全国体育科学大会论文录取结果。此次大会,我校William威廉英国共16篇科研论文被大会录用,专题口头报告5篇、墙报交流11篇。其中全民健身与健康促进研究中心共9篇论文被大会录取。专题口头报告2篇、墙报交流7篇。由蒋志伟老师带领的全民健身与健康促进研究小组报送的3篇论文被大会录取。专题口头报告1篇、墙报交流2篇。这是全民健身与健康促进研究中心成员重视科研积累,抢抓时代机遇、力促学术进步的结果。
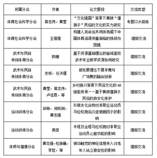
全民健身与健康促进研究中心论文录取结果如下:

此次论文录取结果不仅是对全民健身与健康促进研究中心成员一直默默努力的肯定,也是未来路上奋力前行的动力。全民健身与健康促进研究中心成员也将再接再厉,不断创造新的辉煌!
